Ar mūsų žmonės gerai pažįsta savo gynėjus? Praktika rodo, kad ne visuomet.
Netgi žiniasklaidos priemonėse neretai supainiojami kariai su šauliais ar svetimų valstybių kariais. Painiojami terminai - karys ar kariūnas, karys ar savanoris, krašto savanoris? Kariuomenė ar armija? Ar kiekvienas žinome, kur yra artimiausias Lietuvos kariuomenės vienetas?
Pirmiausia, kas yra karys? Karys yra bendrinis terminas, skirtas apibūdinti visus karius.
Lietuvoje kariai yra nuolatinės privalomosios pradinės karo tarnybos, paprasčiau vadinami šauktiniais, profesionaliosios tarnybos bei Krašto apsaugos savanorių pajėgų kariai, kitaip dar kariai savanoriai. Kariai savanoriai yra lygiai tokie pat kariai, kaip ir šauktiniai ar profesionaliosios tarnybos kariai.
Taigi sakyti „kariai ir savanoriai“, „kariai ir krašto savanoriai“ negalima.
Lietuvos kariuomenė ir 1918-aisiais, ir 1991-aisiais ir prasidėjo būtent nuo karių savanorių. Ji atkurta 1991 m. sausio 17-ąją ir vadinosi Savanoriškąja krašto apsaugos tarnyba arba SKAT.
Artimiausias karinis vienetas yra ne didmiestyje, kaip daugeliui atrodo. Krašto apsaugos savanorių pajėgų kuopos yra beveik visuose Lietuvos rajonų centruose. Apskričių centruose yra rinktinės. Krašto apsaugos savanorių pajėgoms vadovauja pulkininkas Linas Kubilius.
Krašto apsaugos savanorių pajėgos yra Lietuvos kariuomenės Sausumos pajėgų dalis. Šiuo metu Krašto apsaugos savanorių pajėgose tarnauja apie 5 tūkst. karių.

Antsiuvas su Krašto apsaugos savanorių pajėgų ženklu
Kariai savanoriai nuo kitų karių skiriasi tik tuo, kad jie savo tarnybą derina su civiliniu gyvenimu. Šie kariai, kaip rodo pavadinimas, į tarnybą atėjo savo noru.
Ką reiškia, kad karys savanoris derina civilinį gyvenimą su tarnyba kariuomenėje? Tai reiškia, kad tol, kol nėra pašauktas į tarnybą, karys savanoris gyvena ne kareivinėse, o savo namuose, dirba ar studijuoja.
Pašaukus į tarnybą, darbdavys ar mokymo įstaiga, gavusi pašaukimo raštą, karį PRIVALO išleisti į tarnybą. Kariai savanoriai savo įgūdžius ir žinias tobulina reguliariai rengiamose pratybose, kursuose. Jie taip pat tarnauja Taikos palaikymo misijose užsienyje.
Šiuo metu kariai savanoriai atlieka vadinamąją TMU - Taikos meto užduotį. Vyčio apygardos 5-osos rinktinės 506-osios pėstininkų kuopos kariai talkina Valstybinės sienos apsaugos tarnybos pareigūnams saugoti Lietuvos-Baltarusijos sieną.
Karys ar kariūnas?
Dažnai netgi oficialiose politikų kalbose painiojami kariai ir kariūnai. Kariūnas yra Generolo Jono Žemaičio Lietuvos karo akademijos studentas, būsimasis karininkas. Todėl kareivių, puskarininkų ir karininkų kariūnais vadinti nedera.
Kariuomenė ar armija?
Dažnai Lietuvos kariuomenė pavadinama armija. To daryti nereikėtų. Armija yra terminas, labiau sietinas su karinio vieneto dydžiu. Be to, tai tarptautinis žodis.
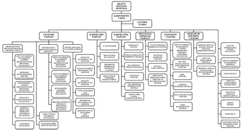
Lietuvos kariuomenę sudaro:
- Sausumos pajėgos (didžiausia dalis)
- Karinės oro pajėgos
- Karinės jūrų pajėgos
- Specialiųjų operacijų pajėgos
Sausumos pajėgų štabas:
- Brigada „Geležinis Vilkas“
- Brigada „Žemaitija“
- Krašto apsaugos savanorių pajėgos
- Juozo Vitkaus inžinerijos batalionas
- Juozo Lukšos mokymo centras

Lietuvos kariuomenės struktūra
Karių sielovada rūpinasi Lietuvos kariuomenės ordinariatas. Rokiškenų karių sielovadininkas - pulkininkas leitenantas kun. Virginijus Veilentas.
Kariai ar šauliai?
Kariai neretai painiojami su šauliais. Ir tą daro ne tik eiliniai piliečiai, bet ir naujienų portalai. Netgi kai kurie politikos apžvalgininkai leido sau pasijuokti iš šaulio Aurelijaus Verygos, išvadindami jį kariu. Kariai šauliais dažniausiai pavadinami pagal principą: žmogus su šautuvu, vadinasi, šaulys. Kaip patys kariai juokauja, kas ne ant arklio - tas pėstininkas, kas kad tanku važiuoja.
Šaulių sąjunga - valstybės remiama sukarinta visuomeninė organizacija, vienijanti valstybės gyvenimui ir gynybai neabejingus žmones. Šauliai nėra kariai.
Keli esminiai skirtumai: šauliais gali būti asmenys nuo 11 metų, kariais - tik pilnamečiai.
LTG Cargo | Pervežėme Lietuvos kariuomenės krovinį
Kiek tankų turi Lietuva?
Lietuva neturi tankų. Nė vieno. Įvairios Lietuvos kariuomenės šarvuotos ratinės ir vikšrinės pėstininkų kovos mašinos klaidingai vadinamos tankais. Tankų Lietuvoje turi tik NATO sąjungininkai.
Kovinis naikintuvas, kovinis tankas, karinis naikintuvas, karinis tankas - taip pat yra oksimoronai.
Uniformos nešiojimo taisyklės
Lietuvos kariuomenės uniforma yra patvirtinta, jos raštai yra patentuoti. Kariuomenės uniforma dalimis nenešiojama. Ne kariui šią uniformą ar jos dalis nešioti griežtai draudžiama. Ir už tai yra baudžiama.
Ar ginti tėvynę - tik kario pareiga?
Iš tiesų, kaip teigia mūsų Konstitucija, teisę ir pareigą ginti tėvynę turi kiekvienas pilietis. Ir kiekvienas iš mūsų galime padėti savo kariams. Kaip? Būti atsakingais piliečiais, rūpintis savo šalimi. Neskleisti ir neplatinti priešiškos propagandos, gerbti savo kariuomenę ir jos sąjungininkus. Pagal galimybes padėti kariams pratybų metu.
Lietuvos kariuomenės pajėgos ir personalas (2009 m. duomenys)
| Kategorija | Vyrų (15-49 m.) | Moterų (15-49 m.) |
|---|---|---|
| Tinkami karinei tarnybai | 677 689 | 743 468 |
| Rezervo pajėgos | 23 556 | 22 404 |
Lietuvos kariuomenė - Lietuvos ginkluotosios pajėgos, kurias sudaro sausumos pajėgos, jūrų pajėgos, oro pajėgos ir specialiųjų operacijų pajėgos. Sudaro apie 23 tūkst. karių bei tarnautojų.
Lietuvos kariuomenės istorija:
- Lietuvos Didžiosios Kunigaikštystės kariuomenė - Lietuvos Didžiosios Kunigaikštystės 1253-1263 m. ir 1275-1569 m. veikusi organizuota karinė jėga. Po Liublino unijos iki Trečiojo Abiejų Tautų Respublikos padalijimo 1795 m.
- Tarpukario Lietuvos kariuomenė - Lietuvos Respublikos 1918-1940 m. karinės pajėgos. 1918-1920 m. Sudarė 9 pėstininkų, 4 artilerijos ir 3 kavalerijos pulkai, karo aviacijos pajėgos ir pagalbinė kariuomenė: inžinerijos, geležinkelininkų, ryšininkų ir transporto padaliniai.
Paskelbus nepriklausomos Lietuvos valstybės atkūrimą, svarbiausia buvo nepriklausomybę įtvirtinti, užtikrinti šalies suverenitetą. 1990 m. kovo 12 d., kitą dieną po Lietuvos atstatymo akto paskelbimo, Atkuriamasis Seimas priėmė nutarimą, kad SSRS karinė prievolė Lietuvos piliečiams negalioja. 1990 m. kovo 14 d. nutarimu Lietuvoje nutraukta sovietų karinių komisariatų veikla.
SSRS užėmė priešišką Lietuvai poziciją, skelbė ultimatumus, grasino. 1990 m. balandį įvedė 76 dienų ekonominę blokadą.
Detalią kariuomenės struktūrą nustato, kariuomenės junginius bei dalinius steigia, reorganizuoja ar likviduoja krašto apsaugos ministras, vadovaudamasis Seimo patvirtinta principine kariuomenės struktūra. Karinėms operacijoms vykdyti sudaromos operacinės pajėgos. Jas sudaro kariuomenės pajėgų rūšių ir kitokie kariniai vienetai, kariuomenės vado paskirti Jungtinio štabo viršininko operaciniam vadovavimui.
Lietuvos kariuomenės Sausumos pajėgos yra pagrindinė Lietuvos karinė gynybinė jėga, todėl, reformuojant Lietuvos kariuomenę, daugiausia dėmesio ir didžiausi finansiniai ištekliai skiriami būtent šiai pajėgų rūšiai. Pagrindinis sausumos pajėgų ir savanorių pajėgų kovinis vienetas yra batalionas.

Lietuvos salvinės artilerijos baterijos karių M142 HIMARS mokymai Estijoje
Siekiant įsteigti Lietuviškąją pėstininkų diviziją su tankų batalionu, 2024 m. liepos 11 d. LR Seimas pritarė principinės Lietuvos kariuomenės struktūros pakeitimams, kurie įsigaliojo 2024 m. Planuojama taip pat steigti du pėstininkų batalionus, ginkluotus vikšrinėmis pėstininkų kovos mašinomis, siekiant ateityje gerinti sąveiką su tankais.
Lietuvos karinės oro pajėgos (toliau - KOP) yra sudedamoji Lietuvos kariuomenės dalis, kurios paskirtis - Lietuvos oro erdvės kontrolė, apsauga ir gynyba, parama sausumos ir jūrų pajėgoms, paieškos gelbėjimo bei specialiųjų operacijų vykdymas, krovinių ir žmonių pervežimas. Oro gynybos batalionas, įkurtas 2000 m. prie Šiaulių esančiame Mumaičų k.
Vystant sausumos pajėgų pėstininkų diviziją ir plečiant oro gynybos batalioną į pulką, siekiant pagerinti pajėgų apsaugos kokybę, užsakytos mobilios RBS-70 MSHORAD sistemos, kurios bus montuojamos ant pagrindinio Lietuvos kariuomenės šarvuotojo visureigio JLTV.
Karo laivų flotilėje yra 13 laivų: 5 patruliniai laivai, 2 minų paieškos laivai, 1 vadovavimo ir aprūpinimo laivas, 1 fregata (planuojama nurašyti), 3 uosto kateriai ir 1 paieškos bei gelbėjimo laivas. 2007 m. Lietuvos KJP nusipirko 3 Flyvefisken klasės patrulinius laivus iš Danijos karališkojo laivyno.
Nuo 2022 m. rugpjūčio 1 d. siekiant panaikinti priekrantės ir uosto gynybos spragą bei atlikti kitas pavestas jūrų pėstininkams funkcijas, į vieną struktūrą sujungus KJP Povandeninių veiksmų komandą ir KJP Logistikos tarnybos Apsaugos kuopą buvo įsteigta ir dalinai suformuota Karinių jūrų pajėgų Uosto ir priekrantės gynybos tarnyba kurioje veikia dvi pėstininkų (fuzilierių) kuopos. Tarnybai įsigyti du „Jahu“ klasės desantiniai kateriai, be jų iš Klaipėdos uosto direkcijos neatlyginamai gautas patrulinis kateris Storebro SB90E.
1995 m. pradėtos formuoti LK Specialiosios pajėgos. Tai nedidelis karinis vienetas, vėliau tapęs atskira Lietuvos kariuomenės rūšimi. 2002 m. Specialiosios pajėgos įsteigtos oficialiai - įkurtas Specialiųjų operacijų junginys (SOJ), operacijoms pradėjo vadovauti bendras štabas. 2008 m. balandžio 3 d. Iš SOP padalinių galima suformuoti eskadronus konkrečioms užduotims. Komendantinių vienetų rengimo kursai.
Kariuomenės struktūrą Seimas kasmet tvirtina įstatymu. Jame nustatomi ribiniai karių skaičiai, struktūros gairės 5 metams į priekį. Prival. pradinės karo tarnybos karių iki 2008 m.
2004 m. kovo 1 d. 19-a NATO šalių ratifikavo prisijungimo prie NATO protokolą. 2004 m. kovo 17 d. NATO taryba nusprendė dėl Baltijos oro policijos ir jai reikalingų pajėgų dislokavimo Lietuvoje. Kovo 25 d. krašto apsaugos ministras Linas Linkevičius įsakymu nuo kovo 29 d. NATO šalių naikintuvams leista patruliuoti Lietuvos oro erdvėje. Šiuo įsakymu taip pat leista į Lietuvą atvykti šiuos skrydžius vykdantiems NATO valstybių kariams ir karinėms pajėgoms priskirtiems civiliams tarnautojams.
Kovo 29 d. Vašingtone deponavus NATO ratifikavimo raštus, Lietuva tapo visateise NATO sąjungininke. >200 Lietuvos karių tarnavo tarptautinėse misijose Afganistane, Irake ir Kosove. Pora karininkų, kaip stebėtojai, dalyvavo Jungtinių Tautų stebėtojų misijoje UNIMOG Gruzijoje, vienas štabo karininkas - ES operacijoje „Althea“ Bosnijoje ir Hercegovinoje. Kariai misijose keičiasi kas pusmetį.

Lietuvos karys 2024 m. ir 2014 m.
Dėl Lietuvos įsipareigojimų ir NATO rekomendacijų, nemažai KAM išlaidų skiriama nusipirkti ginklams ir karinei technikai, ją atnaujinti bei didinti kovinį efektyvumą. Dauguma ginkluotės pirkimų ir atnaujinimų projektų skirta Sausumos pajėgų, ypač „Geležinio Vilko“ brigadai aprūpinti. Bet aprūpinamos ir kitos pajėgos: Karinių jūrų pajėgų priešmininės kovos laivams nupirkta modernesnė įranga, nupirkti daugiafunkciniai patruliniai laivai, pasirašyta sutartis dėl 2 NATO standartų priešmininės kovos laivų pirkimo, atnaujinta taktinės transporto aviacija, nupirkti sraigtasparniai.
Dar Lietuvos kariuomenei svarbu išlaikyti prieštankinės gynybos, išminavimo pajėgumus. Ateityje turėtų didėti priešlėktuvinės gynybos, apsaugos nuo masinio naikinimo ginklų ir kitų pajėgumų svarba.
LK Materialinių resursų departamentas parengė karių išvaizdos, uniformų dėvėjimo ir ženklų nešiojimo taisykles. Taisyklėse apibrėžta, kas yra kario uniforma, kas gali ją dėvėti, numatyti uniformos dėvėjimo apribojimai, dėvėjimo tvarkos pagal rūšis ir ansamblius. Nustatyta skiriamųjų ženklų nešiojimo tvarka, kario išvaizdos reikalavimai.
Karinių laipsnių identifikacija yra svarbi uniformos funkcija, kuriai atlikti Krašto apsaugos ministras yra nustatęs atitinkamus ženklus, kurių atvaizdavimas dažniausiai priklauso nuo pajėgų rūšies ir dėvimos uniformos tipo. Šiuolaikinėje Lietuvos kariuomenėje laipsniai, dėvint lauko uniformą, atvaizduojami ant krūtinės.
2012 m. vykdant nekarininkų korpuso reformą kareivių ir puskarininkų karinių laipsnių ženklai buvo žymimi ant rankovių, kaip tai tradiciškai daroma NATO šalyse, tačiau nuo 2024 m., pasikeitus LK uniformai, antpečiai kariams ir puskarininkams Sausumos, Specialiųjų operacijų ir Oro pajėgose buvo sugrąžinti.
Nepaisant daugybės reorganizacijų, Dragūnų batalionas išlaiko savo unikalią kokardą nuo 1996 m. Formuojant Lietuvos kariuomenės dalinių vidines tradicijas ir stiprią bendruomenę, siekiama suteikti kiekvienam daliniui savitą identitetą. Tam nustatomi spalvų deriniai, kokardos, tarnybos ženklai ir kiti skiriamieji elementai.